About
Work
Awards
Portfolio
About
Work
Awards
Portfolio
Silent Sidereal
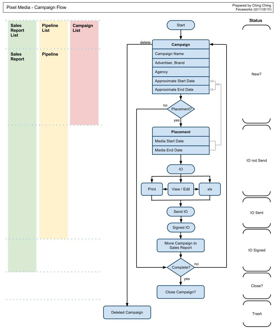
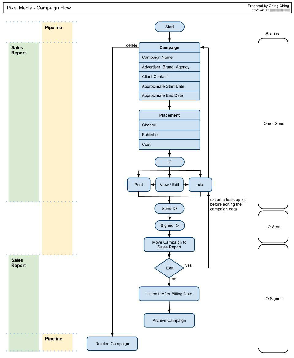
PixelMedia CMS
UI & Flow Design
↑
Back to Top