About
Work
Awards
Portfolio
About
Work
Awards
Portfolio
Silent Sidereal
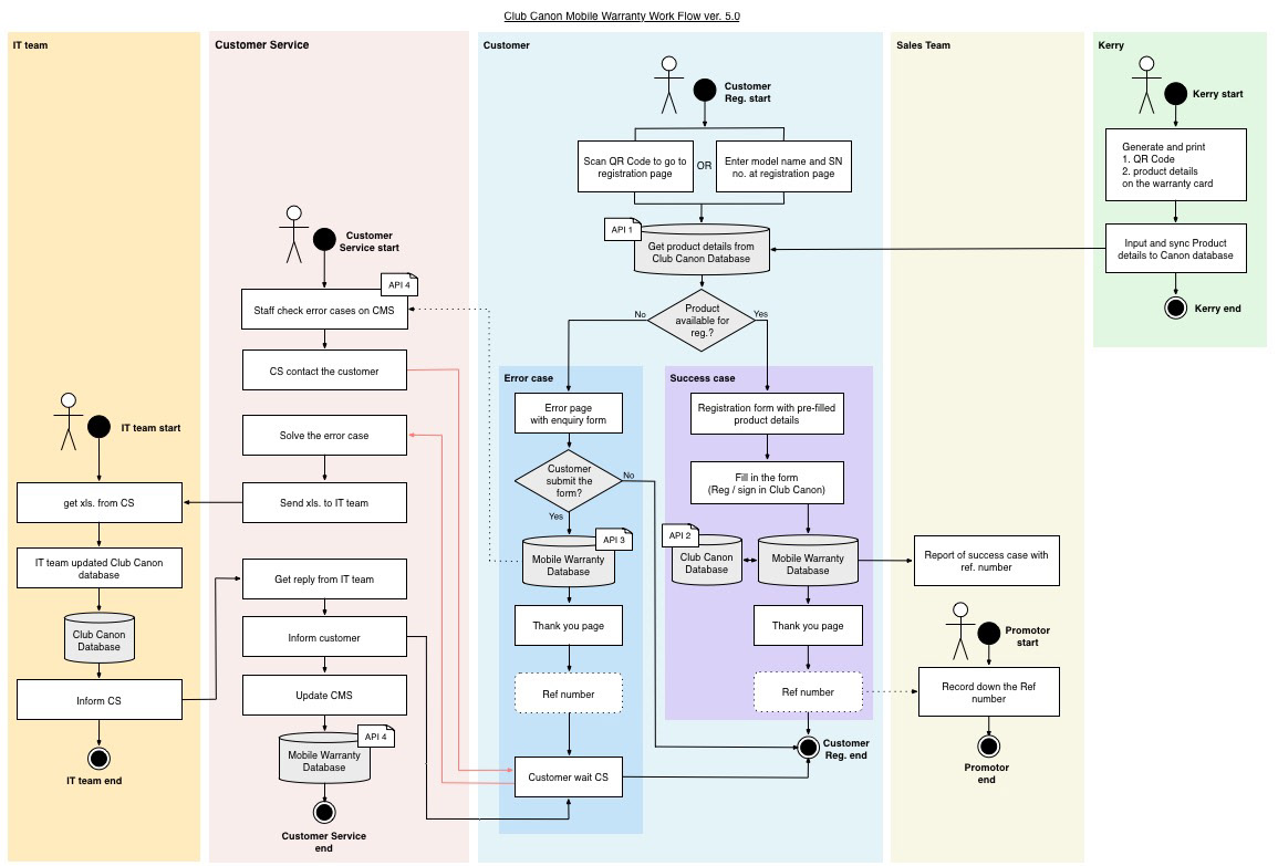
Canon Mobile Warranty System
Concept, UX and Flow Design
↑
Back to Top